重罚!中冠四川青年竞技被认定消极比赛!取消今年资格+禁赛2年
编辑:雨燕体育网
发布时间:2025-06-28 浏览:472
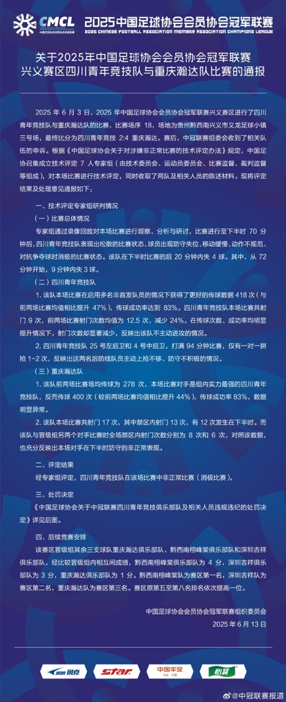
06月20日讯 中冠官方发布通报,6月3日中冠四川青年竞技 2:4 重庆瀚达的比赛中,经专家组评定,四川青年竞技队在该场比赛中非正常比赛(消极比赛)。
中国足协对四川青年竞技进行重罚:取消四川青年竞技2025中冠比赛资格和赛区名次,取消四川青年竞技参加未来2年中国足球协会赛事的资格,对四川青年竞技官员吴欣聪和阿尔贝托·加西亚·西科塔禁止进入球场12个月。
其中专家组对比赛的情况研判情况具体为:专家组通过录像回放对本场比赛进行观察、分析与研讨,比赛进行至下半时 70 分钟后,四川青年竞技队表现出松散的比赛状态,球员出现防守失位、移动缓慢、动作不规范对抗争夺球时消极的比赛状态。该队在下半时比赛的后 20 分钟内失 4 球。其中,从 72分钟开始,9分钟内失3球。

情况通报

罚单情况


新闻资讯
- 2025-09-11英媒:英超支出盖过四大联赛总和,欧陆豪门谋划制约英超财务霸权
- 2025-09-11麦孔:尤文拥有意甲最强后卫布雷默 相信安帅能带领巴西重返巅峰
- 2025-09-11曼晚谈曼市德比双方伤病:曼城伤兵满营,曼联情况稍好一些
- 2025-09-05传足第25125期看点:红军大战枪手 巴萨客场出征
- 2025-09-05记者:罗德里戈将在1月评估是否转会,阿森纳和曼城仍有机会签他
- 2025-09-05罗体:洛伦佐-佩莱格里尼留队,但他将不会再担任罗马的队长
- 2025-08-30媒体人评三方交易:北控最赚 广东后续围绕徐昕交易还有很大悬念
- 2025-08-30Siegel:勇士与公牛就库明加进行过磋商 前者从未积极追求过吉迪
- 2025-08-30鲍威尔:上季小卡缺阵我carry快船进季后赛 对热火的机会感到兴奋
- 2025-08-30米兰客战莱切首发:莫德里奇首发,奇克、S-希门尼斯先发
录像回放
- [进球视频]反客为主!王上源禁区内抽射破门,河南客场1-0领先英博
- [咪咕全场集锦]英超-五连平!布伦特福德全场0换人0-0富勒姆 伊沃比伤退莱诺神扑
- [进球视频]高天意妙传中路 金顺凯头槌再下一城
- [咪咕全场集锦]意甲-埃尔菲格破门制胜 帕尔马客场1-0乌迪内斯
- [咪咕全场集锦]德甲-维默尔破门佩伊契诺维奇建功 沃尔夫斯堡客场2-1柏林联合
- [咪咕全场集锦]13轮不败!伯恩茅斯2-1纽卡 塔韦尼耶破门特吕费尔建功 纽卡3连败
- [咪咕全场集锦]两连胜!利兹联3-0狼队多赛一场领先降级区9分 奥卡福勒温破门
- [咪咕全场集锦]法甲-卡塞里斯破门班巴·迪昂建功 洛里昂2-0马赛
- [咪咕全场集锦] 意甲-瓦尼亚扑点难救主 那不勒斯0-2拉齐奥距榜首12分
- [咪咕全场集锦]德甲-努萨传射扬·迪奥曼德建功 RB莱比锡客场3-1法兰克福